

近来,随着《我不是药神》的全面公映,影片迅速在朋友圈发酵,引发全网热议。
《我不是药神》虽为商业电影,却取自于现实题材,以略带冷酷的质感呈现出了贫与富、生与死的强烈反差,并传递出更为深刻的现实意义,在影片火爆的同时,也引发了人们的深刻思考。
人类在疾病面前本就渺小和苍白无力,而商业的逐利性又让很多绝症患者在看到治疗希望的同时,只能发出人生苦短、无力回天的哀叹!
笔者就听到许多观众在走出影院之时发出“听天由命”的感慨。只是,感慨归感慨,我们仍然要以积极的态度去面对人生。要知道您才是自己健康的主人!您今天作出的健康选择可能会对未来的幸福产生重大影响。
医学研究证实,关注身心健康有助于预防未来的疾病。以癌症为例,中国工程院副院长樊代明院士也曾明确指出“癌症没那么可怕,1/3的癌症是可以预防的,1/3的癌症可以通过早诊早治实现治愈,还有1/3的癌症可以通过规范治疗延续生命,提高生命质量。”所以对我们来说,更重要的是要学会预防疾病,而不是治疗疾病。
党的十九大报告指出:“实施健康中国战略,建立以预防为主的国民健康政策导向”。一些发达国家早在上世纪70年代已经开始启动国民健康提升计划,在预防医疗领域取得了许多经验。他们的做法值得我们借鉴。
在美国的医疗专科体系里设有预防科和遗传科,美国的社区医院也非常重视预防医疗,可以做POCT(即时检验)、健康管理、慢病管理等。美国领先的医疗集团——梅奥医疗集团明确指出“如果把您的身体比作一部好车,那么您就要像机械师一样格外保养好自己的身体。毕竟——预防才是健康的关键。”
现在,您只需登录惠每健康教育资讯系统,在页面上搜索“预防”两字,就会有大量文章呈现在您眼前。比如:
您可以将感兴趣的文章加入收藏夹,花一点时间来阅读,增长疾病预防常识,还可以帮助自己的亲朋好友提升健康意识!
阅读容易,但真正为健康作出改变却很难。好在,梅奥医疗集团的专家在文章创作的初始就考虑到了这一点,所以每篇文章都遵循可实现性、可操作性的原则。惠每患者教育中心展现的中文翻译稿,也经过了惠每医学团队的严格审校,并且通过了梅奥官方的检查和评估,获得良好赞誉。
以健康生活指导为例,惠每患者教育中心涵盖了锻炼-营养-每日微量元素-食品安全-健康体重-高质量睡眠-戒烟限酒-精神健康等15大主题,原汁原味保持了梅奥健康教育的特色。让我们来看一看其中的内容。
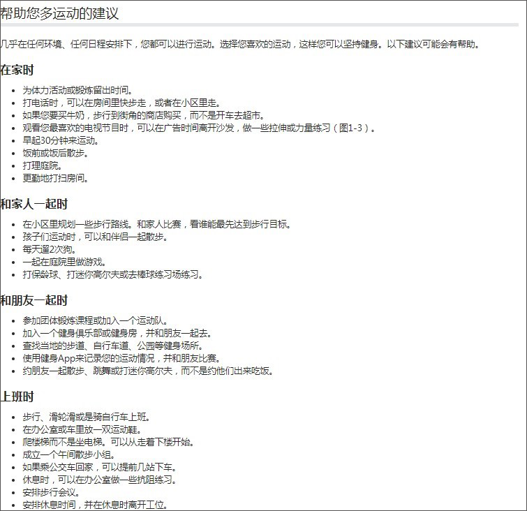
1. 生命在于运动,要想拥有健康的身体,体育锻炼必不可少。而如今要想在忙碌的生活中安排出专属时间来运动,实际上是很奢侈的事情。所以,如何让运动融入到生活之中,就变得至关重要!对此,您可以试一试这些建议:
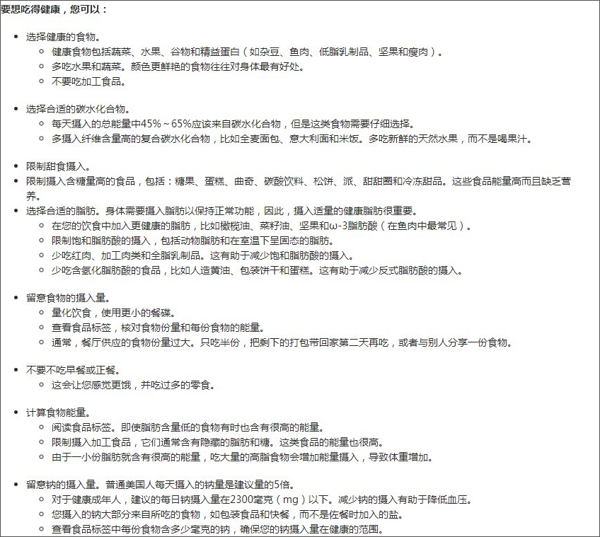
2.为了健康,除了锻炼之外,我们还必须改变不正确的饮食习惯,在“吃”字上下功夫。那么怎样吃才能吃出健康呢?遵循这些原则大有帮助:
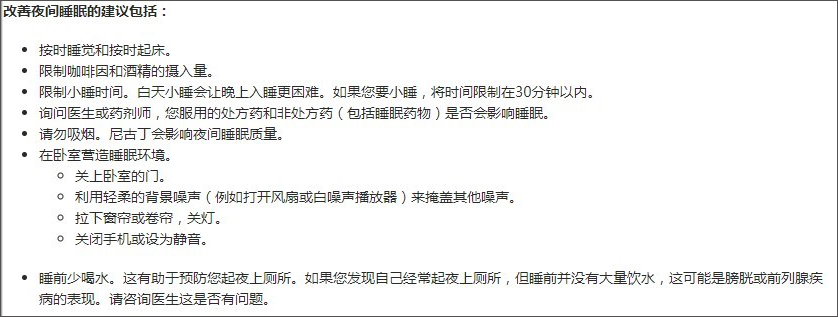
3.在人的一生中,有1/3的时间在睡眠中度过。然而,忙碌的生活,紧张和高效率的社会环境,会让大部人缺少睡眠保障。怎样才能拥有一个良好的睡眠?建议您做到文中的要求:
4.当今的社会推崇创新和变化,每个人的压力也由此而生。如何有效管理这种压力并保持精神健康?请在惠每健康教育资讯系统中寻找解决策略:
更多详细而丰富的内容,尽在惠每健康教育咨询系统!
再以恶性肿瘤为例,降低恶性肿瘤发生率的关键在于预防。一些与感染相关的肿瘤(比如人乳头状瘤病毒和宫颈癌、乙肝病毒和肝癌),需要通过良好的自我保护、健康的生活方式以及疫苗接种来加以预防;另外有一些癌症可以通过对高危人群的定期筛查来早期发现,提高治疗成功率。对此,惠每患者教育中心有关于肿瘤筛查的具体而明确的指导(例如下图),这些权威指导和规范的流程对国内专业的健康或保险机构同样有非常好的应用价值,能有效促进健康项目的发展和推广,开发出适合不同人群需要的健康产品或健康险种。
写到这里,影片里的那位慢粒奶奶的镜头浮现在眼前,她面露无助地跟警察说:“病了三年,4万块的药吃了三年,房子吃没了,家也吃垮了。” 其实,她只想活下去而已,没人愿意死去,可是没有钱,连活着也变成了奢望。
我们的愿景——让惠每患者教育中心能够携手更多的健康和医疗机构,共同享有梅奥150年的医学经验,让权威和完善的医学知识宝库造福广大群众,为人民铺筑医学预防之路,让每一个生命都可以被岁月温柔以待,让每一个个体都可以通过有效的防病指导少受疾病之苦,提升生命的尊严。
(点击下图即刻参加“甄选50家优质医疗机构,领航中国患者教育事业”活动)

关注微信公众账号
第一时间获取惠每医疗资讯
增值电信业务经营许可证 京B2-20220927
京ICP备16039627号